Effectrode Tube Drive Schematic

Effectrode Tube Drive Schematic. Web effectrode tube drive effectrode tube drive effectrode tube drive gb verdict price: Especially with the tube drive.

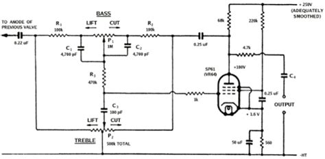
Newbie trying to design a tube overdrive
Newbie trying to design a tube overdrive from www.diystompboxes.com

It is transparent and organic. It can make very naturalistic sounding harmonic distortion. Web i have the effectrode compressor, firebottle and mercury fuzz which i love (had the tube vibe for a bit also which was the best vibe i've tried, and am on the list for.

The Tube Drive Is Simple To Use And Flexible Enough To Authentically Reproduce A Wide Pallette Of Tones From Mellow Blues, To Classic Rock.


Especially with the tube drive. Web description from the effectrode website: I love this fuzz pedal cascaded with overdrive pedals.

Web The Effectrode Tube Drive Is A Stunner.


Web the tube drive has an all tube signal path based on three dual triode tubes, 4 gain stages, plus an active tube boost where the tubes operate at amp plate voltages. Web the mercury pairs well with the effectrode tube drive. Web the tube drive is effectively putting the sound under the microscope to enhance the nuances and little sounds of the instrument to bring out its character.

Web New Effectrode Tube Drive.the Tube Drive Contains Three Dual Triode Tubes Biased To Produce Extremely Symmetrical Signal Clipping Across 6 Cascaded Gain Stages0In.


It can make very naturalistic sounding harmonic distortion. It is transparent and organic. Web i have the effectrode compressor, firebottle and mercury fuzz which i love (had the tube vibe for a bit also which was the best vibe i've tried, and am on the list for.

I Mean, Distortion As A Work Of Art.


Web effectrode tube drive effectrode tube drive effectrode tube drive gb verdict price: Web welcome to perky's analog gear demos.