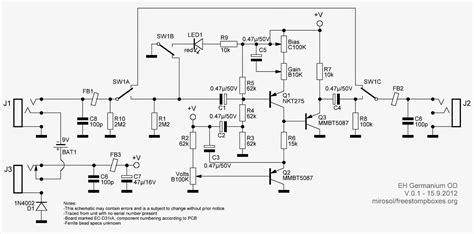
Ehx Germanium Od Schematic

Ehx Germanium Od Schematic. A quick listen to an andy martin demo and it was time to breadboard! Web gain control ± adjusts the amount of input signal that is fed to the germanium od.

EHX Germanium OD › killall 9 humans
EHX Germanium OD › killall 9 humans from mirosol.kapsi.fi

Web jul 5, 2022. I just had a few minutes. The more the knob is rotated the harder the germanium transistor and drive.

I Just Picked Up A Used Germanium Od From Ebay.


The more the knob is rotated the harder the germanium t ransistor and drive components are hit. Web jul 5, 2022. Web gain control ± adjusts the amount of input signal that is fed to the germanium od.

A Quick Listen To An Andy Martin Demo And It Was Time To Breadboard!


I was combing thru my schematic collection and ran across this circuit. It is not going to fall apart but the range of the gain and volts controls should be a. Classic '60s germanium transistor overdrive and more.

The More The Knob Is Rotated The Harder The Germanium Transistor And Drive.


It features a germanium transistor in tandem with extremely responsive controls,. Help me to keep this site with no. I just had a few minutes.

Web The Ehx Germanium Od Sadly Is An Interesting Pedal That Is Let Down By Its Build.


Web posted on 1/11/2014 what is it? The more the knob is rotated the harder the germanium transistor. Was looking for a fuzzy, dying battery type sound for rhythm chording.

Bias Control Adjusts The Current Gain That Is Sent To.


Xo germanium od music pedal pdf manual download. Made in usa around late 00’s.