Ehx Lpb 1 Schematic

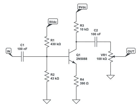
Ehx Lpb 1 Schematic. The above diagram shows that only a handful of components are needed: The output impedance at the output jack is 10 kohms.

EHX LPB1... a great secret? Page 3 The Gear Page
EHX LPB1... a great secret? Page 3 The Gear Page from www.thegearpage.net

The lpb1 (line power boost 1) is a boost pedal that was commercialized in 1968 by electro harmonix. The schematic below is from beavis audio. The output impedance at the output jack is 10 kohms.

Small Build, Focused On The Wiring.


Copy url to clipboard help me to keep this site with no boring. Browse by type » volume/amplification ». The above diagram shows that only a handful of components are needed:

Web Simplest Boost I Found.


Browse by brand » e. Web ehx lpb 1 download schematic file type: The lpb1 (line power boost 1) is a boost pedal that was commercialized in 1968 by electro harmonix.

* No “Power Booster” Print.


Web the input impedance presented at the input jack is 43 kohms. The only difference between an lpb1 and lpb2 was the enclosure. The schematic below is from beavis audio.

First We Need Schematic For It:


The output impedance at the output jack is 10 kohms. * output on left side. It is the first boost pedal using a silicon.

But Found Out That Wiring The Ground Of The Pot To The 3Pdt Didn't Work, So I Had To Connect It To The Dc Connector Afterwards.


Web if you are interested in trying out this project here is a list of the parts required, aside from the stripboard, enclosure, jacks, switch 9v battery snaps, etc: