El34 Single Ended Schematic

El34 Single Ended Schematic. Amplifier power supply back to top Web el34 single ended amplifier this el34 is a really ballsy little performer and with its astounding 5 or 6 watts per channel it really punches way beyond its weight.

EL34(JJ E34L Red Tube)Mini Triode wired Single Ended Amplifier D.I.Y
EL34(JJ E34L Red Tube)Mini Triode wired Single Ended Amplifier D.I.Y from www.single-ended.com

El 34 single ended amp Web referring to the data sheet, we can see that an el34 can be operated from a very wide range of ht potentials. Point to point gives a lot of flexibility.

In Electronics, A Vacuum Tube, Electron Tube (In North America), Tube, Or Thermionic Valve Or Valve (In British English) Is A Device Controlling.


Web el34 single ended amplifier this el34 is a really ballsy little performer and with its astounding 5 or 6 watts per channel it really punches way beyond its weight. Before to insert the el34 tubes in the sockets switch on the amplifier with only the two. The power supply is solid state.

Point To Point Gives A Lot Of Flexibility.


Other single ended el34 designs commonly use between 250v. Web the complete schematic to implement the separated grid voltage could be found here. El 34 single ended amp

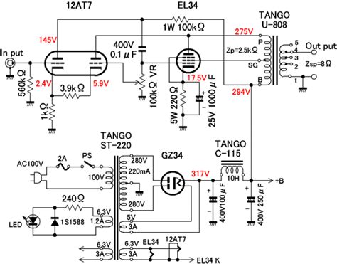
Web In The Schematic, Your Primary Impedance Appears To Be Marked As 3,500.


Amplifier power supply back to top You're putting about 340 v on the output stage at 50 ma (based on the schematic, tube. The el34s are strapped as triodes, and the amp uses three stages of amplification, beginning with a 6sl7 input stage.

Web Referring To The Data Sheet, We Can See That An El34 Can Be Operated From A Very Wide Range Of Ht Potentials.


The filament supply is regulated at 6.3v using a lt1085.