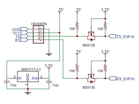
Esp 01 Adapter Schematic

Esp 01 Adapter Schematic. It has 3.3v voltage regulator circuit and onboard level conversion/shifter circuit that makes 5v microcontroller easy to use with. Web connecting things together.

ESP8266 ESP01 Adapter with Voltage Regulator ProtoSupplies
ESP8266 ESP01 Adapter with Voltage Regulator ProtoSupplies from protosupplies.com

Install virtuinocm library to arduino ide software a. Install virtuinocm library using the arduino library. Web can use to test the esp module with the built in led:

Web Can Use To Test The Esp Module With The Built In Led:


Or 2 1x4 male header pins, 1 2x4 female header pin and a 4 x 4 perforated board 2 tactile switches 1 led 3 resistors (i used 1000ω). Web connecting things together. Gpio0 must be high on boot, otherwise the esp will go into the flash mode.

It Has 3.3V Voltage Regulator Circuit And Onboard Level Conversion/Shifter Circuit That Makes 5V Microcontroller Easy To Use With.


Install virtuinocm library to arduino ide software a. Install virtuinocm library using the arduino library. Corecore processorprocessor esp8266esp8266 inin smallersmaller sizessizes ofof thethe.

While Pressing The Button Of The Tactile.