Fender Champ Ii Schematic

Fender Champ Ii Schematic. Here are hundreds of original fender schematics and layout diagrams, available for free viewing and download. Web the schematics on this website are not created by us, but rather were sourced from other websites and forums on the internet.

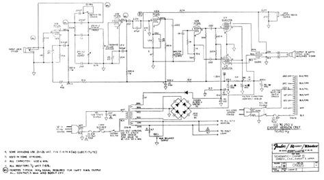
BF/SF Champ
BF/SF Champ from fenderguru.com

If you want to contribute, please mail your pdfs to. Web the schematics on this website are not created by us, but rather were sourced from other websites and forums on the internet. Here are hundreds of original fender schematics and layout diagrams, available for free viewing and download.

Super Champ X2 Combo Amplifier Pdf Manual Download.


Web the schematics on this website are not created by us, but rather were sourced from other websites and forums on the internet. Read or download the pdf for free. Web fender champion schematic original title:

Web View And Download Fender Super Champ X2 Combo Service Manual Online.


You have been successfully registered. © all rights reserved flag for inappropriate content of 4 8 7 6 5 4 3. Fender champion schematic uploaded by enzomia copyright:

We Have Sent A Verification Link.


This is the 1 pages manual for fender champ 12 schematic. Web fender champ 12 schematic. If you want to contribute, please mail your pdfs to.

Here Are Hundreds Of Original Fender Schematics And Layout Diagrams, Available For Free Viewing And Download.


Web schematics and layout diagrams. Web fender champ ii schematic (pdf download) can't find what you need? I have access to literally hundreds of thousands of obsolete user manuals, lots of repair.