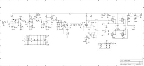
Friedman Dirty Shirley Schematic

Friedman Dirty Shirley Schematic. I pulled the chassis from the cabinet to do some routine maintenance and to document the schematic and layout for a diy. Friedman dirty shirley pedal schematic.

The Amp Guts Appreciation Thread PART 2 ! ! Page 46 The Gear Page
The Amp Guts Appreciation Thread PART 2 ! ! Page 46 The Gear Page from www.thegearpage.net

Web the dirty shirley was primarily designed as a classic rock style amp. Web diy tips home » friedman dirty shirley friedman dirty shirley download schematic file type: By burger » fri dec 22, 2017 1:20 am.

Web I Have A Friedman Smallbox And All I Can Is That When You Plug Into A Friedman You Will Know Where The Extra Money Went.


All trademarks, logos, and brand names are the property of their respective owners. Recently finished my own build of the ds40 based on the pety the pitbull's preamp. Generally it is quite hard, if not near impossible to get schematics on current run amps.

One Of Them Has Challenged Me To Build A Version For Him.


Now you can get that same. Friedman dirty shirley pedal schematic. Document version 1.0v, 25thaugust 2021.

I Have Opened It Up And So Far Have.


I am sure the mini shirley and its. If you're a tech with access, you often sign. Web i own a 40w dirty shirley, and my band mates are in love with the amp.

If You Want A Classic.


Web dave friedman’s dirty shirley 40 watt head was designed for guitarists that want a vintage classic rock tone inspired by british tube amps from the 60’s and 70’s. Web freeman supreme by pcb guitar mania. Web quick analysis of my friedman dirty shirley amp.

I Want To Draw A Layout For The Guyatone Ps There's Now A.


Also, pete the pit bull was the. The dirty shirley will surprise and impress you with all the different tones available. By burger » fri dec 22, 2017 1:20 am.