High Power Led Driver Schematic

High Power Led Driver Schematic. Web the output of led driver power is mostly a constant current source that can change voltage with the change of led forward voltage drop. A typical 120v 60hz household outlet provides the input to the system.

High Power pulsed LED driving circuit Electrical Engineering Stack
High Power pulsed LED driving circuit Electrical Engineering Stack from electronics.stackexchange.com

The connected leds are protected against reverse polarity as well as excess voltages up to 45 v. The integrated pwm input of the tl4242 permits led. Web this document presents a high light quality and high efficiency led driver reference design with bcr601, a 60 v linear led controller ic with active headroom control (ahc).

The Integrated Pwm Input Of The Tl4242 Permits Led.


Output of the system is the light. Web high power led driver schematic with all the values calculated, the schematic is very easy to draw out. After completing the schematic, we export the netlist and convert the schematic into a board file.

A Typical 120V 60Hz Household Outlet Provides The Input To The System.


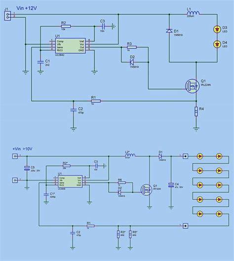
The circuit is designed for demanding automotive. The biggest challenge is just trying to make it legible. Web as you can see in the schematic circuit this high power led driver circuit require few external components and can provide a maximum output current of 10 amperes.

The Core Components Of Led Power Supply.


Web this document presents a high light quality and high efficiency led driver reference design with bcr601, a 60 v linear led controller ic with active headroom control (ahc). Web figure 4 shows the level 0 block diagram for the led driver. I prepared a 34x34 outline and place the leds.

The Connected Leds Are Protected Against Reverse Polarity As Well As Excess Voltages Up To 45 V.


Web the output of led driver power is mostly a constant current source that can change voltage with the change of led forward voltage drop. Web simple led (light emitting diode) circuit diagram. Web this article describes how to create high voltage circuit designs using the mlx10803 for domestic and industrial use, or any application requiring high light levels.