Hiwatt Custom 20 Schematic

Hiwatt Custom 20 Schematic. Good evening.to everybody.hoping to find a schematic for this one if possible.this one has the pc type. Handbuilt in the hiwatt custom shop, england, model= 210, serial number= 0499.

MHuss Hiwatt Amplifier Pages Tech Info
MHuss Hiwatt Amplifier Pages Tech Info from hiwatt.org

Web frank57 level 2 posts: You get 1 for each file you add get 1. Iec mains socket, mains voltage selector, fuse plate, serial plate, impedance selector and speaker jacks.

Anybody Got Any Info Or Had.


Help me to keep this site with no. Web hiwatt custom 20. This is a custom 20.

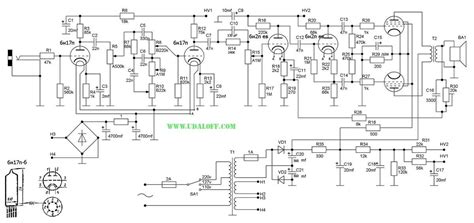
Web Hiwatt Custom 20 Tube Amp Schematic Diagram [105 Kb] Hiwatt Dr103 100W Poweramp Schematic [35 Kb] Hiwatt Dr103 100W Preamp Schematic [48 Kb] Hiwatt Dr103 100W Psu.


It has hum and noise issues. Web we've taken our classic sa20 and fit her up as a 1x12 combo for this product demonstration by richard cook.from bright spanky cleans through to rich overdriv. Web hiwatt.co.uk 6 back panel from left to right:

Web I've Got This Korean Hiwatt Which Is Being Repaired.


319 here is the hiwatt t20 schematic « on: Web on page two there is a schematic for the custom 20. Web hiwatt custom 20 tube schematic needed!

With The Addition Of A Gain Control, You Are Able To Drive The.


Web hiwatt dr 504 schematic download for 1 you can only view or download manuals with sign up and get 5 for free upload your files to the site. Hiwatt made ss amps in a number of places over the years. It has a hum noise issue but my repair people need a schematic to save some time.

I Noticed The Combo On Mark's Site Had Reverb,.


Web the hiwatt custom 20 is ‘cathode biased’ (aka class a) which adds a ‘touch sensitive’ feel to the amp's response. Iec mains socket, mains voltage selector, fuse plate, serial plate, impedance selector and speaker jacks. Web hiwatt amplifier model dr504 schematic diagram download free hiwatt dr 504 schematics and circuit wiring for hiwatt tube amps.