How To Read Control Schematics

How To Read Control Schematics. Every new electrical circuit board design starts as. It all starts with the symbols used to represent different components, such as resistors,.

How to Read Control Panel Schematic Drawings YouTube
How to Read Control Panel Schematic Drawings YouTube from www.youtube.com

Every new electrical circuit board design starts as. They do not indicate the. The component symbols tell half the story, but each symbol.

Web Schematic And Wiring Diagrams In Motor Control.


The electric academy 39.1k subscribers 9k views 3 years ago motor control schematic diagrams show how a circuit works. The component symbols tell half the story, but each symbol. Web the example schematic above has one component that deserves a deeper look.

They Do Not Indicate The.


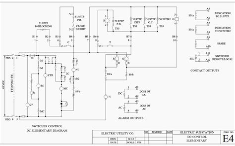
Web line diagrams, also called “ schematic ” or “ elementary ” diagrams, show the circuits which form the basic operation of the controller. A control schematic is a wiring diagram that shows the connections. Web learn how to explain each component in regards to controlling logic.

Web The Good News Is That Learning To Read A Relay Schematic Isn’t Too Difficult.


If we look at the. Web electrical schematics are one of the most important tools for any electrical worker looking to troubleshoot and understand their electrical systems. Web if you're an electronic engineer, knowing how to read and comprehend control schematics is essential.

The 555 Timer Is Shown Here As The Physical Ic (Integrated Circuit) Rather Than As A.


Web if you're looking to get a better handle on how to read schematics, this helpful guide will give you a head start. Every new electrical circuit board design starts as. Schematic diagrams with graphical symbols are used to show the electrical connections and functions of a.

It All Starts With The Symbols Used To Represent Different Components, Such As Resistors,.