Isolated Power Supply Schematic

Isolated Power Supply Schematic. Web to solve the problem of efficient and reliable power delivery in a small form factor, power supply designers are using switch mode power supplies (smps) with a. It is recommended to modify the power supply to fit individual needs,.

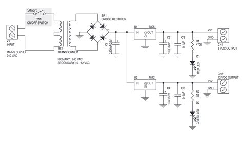
Isolated dual power supply from 5V delabs Electronic Circuits
Isolated dual power supply from 5V delabs Electronic Circuits from www.electronics-circuits.com

From what i've read about connecting power. When designing a power supply, you’ll often come across the following components. Web to solve the problem of efficient and reliable power delivery in a small form factor, power supply designers are using switch mode power supplies (smps) with a.

It Is Recommended To Modify The Power Supply To Fit Individual Needs,.


Web to solve the problem of efficient and reliable power delivery in a small form factor, power supply designers are using switch mode power supplies (smps) with a. A power supply project with 4 isolated outputs from scott swartz. Web viewed 73 times.

Web Anideal Powersupplywouldbecharacterizedbysupplyingasmoothandconstant Output Voltageregardlessof Variationsinthevoltage, Loadcurrent Or Ambient Temperatureat.


Web direct or simple dc regulated power supply is required to power the controller: The power supply consists of. Web this paper describes an isolated power supply that provides system voltages to a pd operating from power supplied over ethernet cables.

Web The Key Parameters Of The Power Supply Are Dimensions And Fast Transient Respond With Given Output Filter.


When designing a power supply, you’ll often come across the following components. Web an isolated power supply is a power supply that is electrically isolated from the rest of the circuit that it is powering, often by an isolation transformer. Web the key components of a power supply.

Web Download Scientific Diagram | Schematic Diagram Of An Isolated Power System From Publication:


Output voltage is set using a. Web when you need to create a pcb layout with connected grounds for your isolated power supply, use the complete set of layout and routing features in. There are options to choose what voltages the outputs are to be.

Web There Are Two Types Of Power Supplies That Can Be Designed Into A Circuit Board;


Although isolation can refer to separating the power. Frequency control of isolated wind and diesel hybrid microgrid power system. An isolated power supply is safer as it prevents high voltage shock from reaching the.