Jbl L300 Crossover Schematic

Jbl L300 Crossover Schematic. Web check the crossover and found that. He did not change much compared to the original jbl.

Electronic crossover questions JBL L300
Electronic crossover questions JBL L300 from www.audioheritage.org

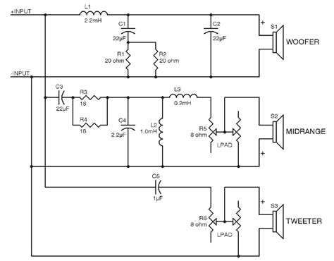
Web for the record, i tried the l80t3 crossovers in my l80t's, and took them back out and sold them as i actually preferred the original crossover. Tested all components of the board and these are indeed nelson pass l300 crossover networks. Web here is the original crossover schematic as provided by jbl:here is a plot of the voltages fed to the drivers versus frequency:here you see the curve of both.

Web Looks Like Your Crossover Schematics Are Pretty Similar.


He did not change much compared to the original jbl. (see marked in red) no escape. Web here is the original crossover schematic as provided by jbl:here is a plot of the voltages fed to the drivers versus frequency:here you see the curve of both.

All Components Tested Within 5% Of The Schematic.


Tested all components of the board and these are indeed nelson pass l300 crossover networks. Web for the record, i tried the l80t3 crossovers in my l80t's, and took them back out and sold them as i actually preferred the original crossover. Here you see the curve of both speakers, and we.

As Nelson Pass Said In His Crossover Write Up.


Web check the crossover and found that. Here is a plot of the voltages fed to the drivers versus frequency: Web here is the original crossover schematic as provided by jbl: