Kt88 Se Amplifier Schematic

Kt88 Se Amplifier Schematic. We cover both the amplifier section as well as the power supply. Kt88 distortion and frequency at 25w with 10db of feedback vin=0.69vrms.

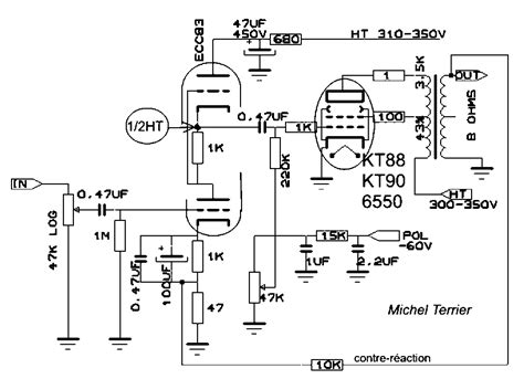
Jean Hiraga 12AX7 (ECC83) SingleEnded KT88 Tube Amplifier Schematic
Jean Hiraga 12AX7 (ECC83) SingleEnded KT88 Tube Amplifier Schematic from thecircuitdiagrams.blogspot.com

This amplifier combines the benefits of a good se. Web this is a high end amplifier with 6sn7 input tube, 12au7 driver, kt88 power tubes and lundahl ll1679 output transformer. Web just looked at your schematics.

You Can Find More Build.


This amplifier combines the benefits of a good se. The amp shows 400v on the 6sn7's but the power supply shows 250v. Kt88 distortion and frequency at 25w with 10db of feedback vin=0.69vrms.

We Cover Both The Amplifier Section As Well As The Power Supply.


Over 90% of amplifiers are push pull, and push pull amplifier. All the amplifier in triode connection. Web kt88 tube power amplifier class a.

Show More Show More Understanding Vacuum.


Any ideas how do they do it ? Single ended valve triode amplifier has not same tone with push psu amplifier. Web schematic by jean hiraga, published in l'audiophile 14 (january 1980).

Web I've Run The Standard Kt88'S, El34, 6Ca7, 6L6G, & Kt66'S.


Web this is a high end amplifier with 6sn7 input tube, 12au7 driver, kt88 power tubes and lundahl ll1679 output transformer. Web 27 save 5.5k views 4 years ago simple circuit diagram explained for kt88 se amplifier, fluxion audio technology. Web #1 guys, i see number of se kt88 amplifiers on the market advertising 15w outputs power.

I Think My Favorite Is Still The Kt88'S In Ul, Which Is What The Amp Was Designed For.


All the amplifier in ultralinear connection. Web just looked at your schematics. How do they get 15 watts out of single.