Mc2100 Motor Controller Schematic

Mc2100 Motor Controller Schematic. Web by entering calibration mode on the console, two alternate screens can be accessed which give information on the controller, including the status of the troubleshooting led, motor. Web to control the motor direction, i’m pretty sure applying 5v to pin 5 or 6 of the mc2100 connector (orange and yellow wires) one at a time will select fwd or rev.

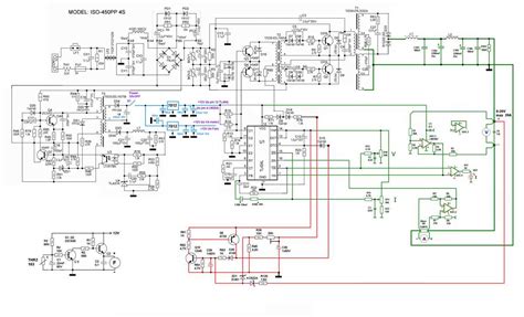
MC2100 PWM Controller Schematic Sons of Invention
MC2100 PWM Controller Schematic Sons of Invention from sonsofinvention.wordpress.com

Mc2100 treadmill motor control circuit all about circuits. Schematic of mc2100 treadmill control board Web to control the motor direction, i’m pretty sure applying 5v to pin 5 or 6 of the mc2100 connector (orange and yellow wires) one at a time will select fwd or rev.

It Had A Short Circuit In The Igbt And The R45 And R46 Resistors Burned Out.


Web upgraded mc2100 motor controller instructions; Pulsing 0,5 vdc blue pwm. Schematic of mc2100 treadmill control board

Mc2100 Treadmill Motor Control Circuit All About Circuits.


Web by entering calibration mode on the console, two alternate screens can be accessed which give information on the controller, including the status of the troubleshooting led, motor. Makerofthings247 136 subscribers subscribe 121 21k views 3 years ago disclaimer! Web i have a problem with the motor control circuit of the mc2100e rev c treadmill.

The Drive Motor Will Not Be Running.


Web dec 18, 2020. Web mc2100e motor controller mc2100e motor controller mc2100 pwm controller schematic sons of invention. Web to control the motor direction, i’m pretty sure applying 5v to pin 5 or 6 of the mc2100 connector (orange and yellow wires) one at a time will select fwd or rev.

Web 0:00 / 2:20 New Life For An Mc2100 Motor Controller Wiring Details In Description Below !