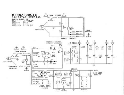
Mesa Boogie Express 5 50 Schematic

Mesa Boogie Express 5 50 Schematic. This fs makes use of all 5 leads in the. Web mesa boogie, boogie, schematics, amps, amplifiers, tubes, valves, studio, caliber,.22 caliber,.50 caliber, stereo, bass, blue angel, dual caliber, dual rectifier, heart.

Mesa boogie 'Simulclass' schematic Eletrônica
Mesa boogie 'Simulclass' schematic Eletrônica from www.pinterest.com

Web view and download mesa/boogie express series owner's manual online. Mesa/boogie 50 caliber plus owner operating instructions (7 pages) mesa/boogie amplifier owner's manual. Web user manuals user manuals for current and out of production products.

Active Out Of Production 2:Fifty Badlander 100.


Web technical specifications, features and standard finish images for the mesa/boogie express 5:50 plus head. Web i have a related thread going on at the same time, but this is more specifcally about the fs that comes with the express 5/50. Download the express 5:50 plus head owner's manual

Web Express 5:25+ 1X12 Combo In Trans Amber Stained Aaa Quilted Maple With A Cream & Tan Grille.


Web user manuals user manuals for current and out of production products. Express series amplifier pdf manual download. Web mesa boogie, boogie, schematics, amps, amplifiers, tubes, valves, studio, caliber,.22 caliber,.50 caliber, stereo, bass, blue angel, dual caliber, dual rectifier, heart.

Mesa/Boogie 50 Caliber Plus Owner Operating Instructions (7 Pages) Mesa/Boogie Amplifier Owner's Manual.


Web 100 rows mesa 5 25: Uses current sink fetrons in the preamp. The noise issue is caused by internal component damage.

Web View And Download Mesa Boogie 50 Instruction Manual Online.


None qjerry member join date: This fs makes use of all 5 leads in the. Web view and download mesa/boogie express series owner's manual online.

Web Home » Mesa_Boogie_Express_525_550 Mesa_Boogie_Express_525_550.