Microsd To Usb Schematic

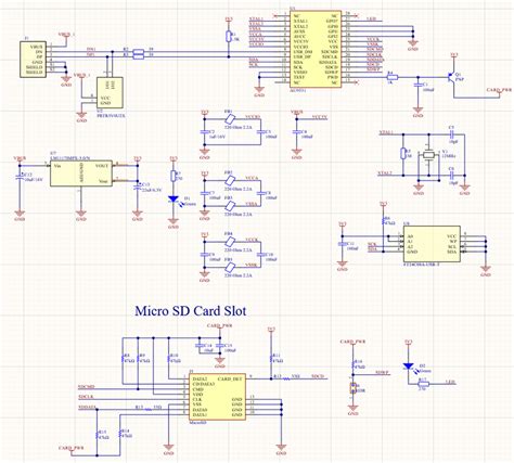
Microsd To Usb Schematic. The wiring diagram includes any combination of different types of usb connectors. The mc 9s08jm60 acts as a bridge between a pc usb host and an sd card.

USB Wiring Diagram, Connection, PinOut, Terminals ETechnoG
USB Wiring Diagram, Connection, PinOut, Terminals ETechnoG from www.etechnog.com

Web system march 17, 2014, 1:31pm 1. Before use, you will need to. After some research i also found out speed.

Web If You Are Searching For The Usb Wiring Diagram, You Are At The Right Place.


All hardware schematic diagrams and. Web temukan aneka produk microsd to usb terbaru dengan mudah, cepat & aman di tokopedia! I want to interface a microsd card within a card socket directly to microusb.

Web The Schematic Diagram Of The Micro Sd Card Module Is Shown Below.


1x sparkfun redboard or arduino uno and a usb cable; The mc 9s08jm60 acts as a bridge between a pc usb host and an sd card. Web stm32 microcontrollers include a group of products embedding a usb (universal serial bus) peripheral (see the table belowfor applicable products).

Before Use, You Will Need To.


Web 1x sparkfun microsd shield; Web system march 17, 2014, 1:31pm 1. 1x microsd card of your choice, up to 32gb, like sparkfun's 8gb card and adapter pack;

The Wiring Diagram Includes Any Combination Of Different Types Of Usb Connectors.


1x pack of r3 stackable headers for the shield. Tersedia produk microsd to usb yang berkualitas dari berbagai tipe dan merk terlengkap dan juga spesifikasi terbaru yang dijual dari seller toko komputer atau laptop. After some research i also found out speed.