Mini 360 Buck Converter Schematic

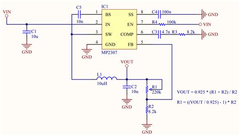
Mini 360 Buck Converter Schematic. Web the schematic below serves as a reference for the required electrical connections. Web mini360 is a small but efficient buck converter module built around the mp2307 from monolithicpower.

Business & Industrial 5pcs Mini360 DCDC Buck Converter Step Down
Business & Industrial 5pcs Mini360 DCDC Buck Converter Step Down from evergopartners.com

Ask question asked 4 years, 5 months ago modified 4 years, 5 months ago. Web mini360 is a small but efficient buck converter module built around the mp2307 from monolithicpower. Web mini 360 3a dc to dc buck converter step down lm2596 mini360 di tokopedia ∙ promo pengguna baru ∙ cicilan 0% ∙ kurir instan.

It Is A Buck Converter Made From A Semiconductor Switching Cell, An.


I'm running a 24v psu, but my fans are noctua (12v) ones. Web mini 360 3a dc to dc buck converter step down lm2596 mini360 di tokopedia ∙ promo pengguna baru ∙ cicilan 0% ∙ kurir instan. Web march 4th, 2019.

The Module Uses An Integrally Molded Power Inductor And Synchronous Rectifier Control.


This one has holes in different places, also electrolytic capacitors and diode are downsized a. Web i recently purchased this 5v mini 360 buck converter from amazon, but no idea on how to wire it properly. Rated at 3 amps they can easily handle the output from a 30 watt panel.

A Tiny ((17Mm By 11Mm) Buck Converted Module That Will Do Around 2Amps With An.


So i want to convert 24v down to 12v. Measured by caliper, just a rough depiction of main components enough to. Web specifications mps mp2307dn buck regulator ic:

Web Mini360 Is A Small But Efficient Buck Converter Module Built Around The Mp2307 From Monolithicpower.


Web the schematic below serves as a reference for the required electrical connections. Beli mini 360 3a dc to dc buck converter. Web important behaviors of the buck converter for mains applications is described in the chapters that follow.

Ask Question Asked 4 Years, 5 Months Ago Modified 4 Years, 5 Months Ago.


Web smaller than a postage stamp. Great for solar charging individual lithium ion or lfp cells. On this video, i share how i wired mine.