Motor Speed Controller Schematic

Motor Speed Controller Schematic. Web in this tutorial we will learn how to make a pwm dc motor speed controller using the 555 timer ic. Based on your observations of these two diagrams, explain how electromechanical relays are represented differently between ladder and schematic.

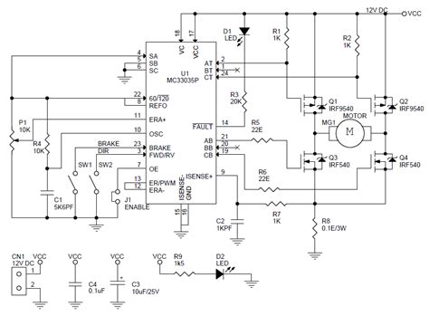
Treadmill Motor Speed Controller Circuit
Treadmill Motor Speed Controller Circuit from www.homemade-circuits.com

Web next, the schematic diagram: First download the design, both the top & the. If you want to make a pcb, then follow the steps.

Web Electric Motor Speed Controller.


Web scroll to the bottom to watch the youtube tutorial. We will take a detailed look how the 555 timer pwm generator circuit works,. First download the design, both the top & the.

Converting The Schematic To Pcb Design In The Eda.


Based on your observations of these two diagrams, explain how electromechanical relays are represented differently between ladder and schematic. If you want to make a pcb, then follow the steps. Web in this tutorial we will learn how to make a pwm dc motor speed controller using the 555 timer ic.

Web In This Short Article, We Are Going To Learn How To Make A Dc Motor Speed Control Circuit.


Adjusting the potentiometer changes the v out, the minimum voltage will be 1.25v and the max will the applied voltage.the only drawback is the efficiency is. Web a switching regulator has higher efficiency and less power loss., and pwm is widely used in speed controller design for dc motors. In this video we learn how to design a simple pwm speed controller for a dc motor learning how current flows in the circuit and what each.

This Is A Simple Pulse Width Modulation Speed Controller For A Dc Motor Which Uses One Of These, A 555.


Web next, the schematic diagram: Web a simplified schematic diagram for a vfd is shown here, with a rectifier section on the left (to convert ac input power into dc), a filter capacitor to “smooth” the rectified dc power,. Web download scientific diagram | schematic of speed controller 2 from publication:

Web The Speed Of A Dc Motor Depend On The Input Current But Sometime We Can Increase And Decrease The Speed Of A Dc Motor By Just Simply Using A Dc Motor.


Mainly we are going to learn how the circuit works and what is about the.