Mpu6050 Breakout Board Schematic

Mpu6050 Breakout Board Schematic. Fritzing object in adafruit fritzing library Web mpu6050 pinout ;

Mpu6050 Breakout Board Schematic
Mpu6050 Breakout Board Schematic from korglp350grandsale.blogspot.com

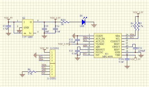
The above image shows the schematic representation of the. Web mpu6050 schematic using arduino sensors lped388 june 25, 2020, 3:16am 1 hi there, i have been using a mpu6050 evaluation board and think it's great. Web coming to the mpu6050, we have used a normal breakout board that provided eight pins.

Web 1 Like Pdx_Tech April 19, 2016, 3:54Pm 3 Hi!


Was running around trying to figure out what. Web mpu6050 schematic using arduino sensors lped388 june 25, 2020, 3:16am 1 hi there, i have been using a mpu6050 evaluation board and think it's great. Web mpu6050 pinout ;

The Above Image Shows The Schematic Representation Of The Mpu6050 Breakout.


Fritzing object in adafruit fritzing library Web embedded boards and modules (244) displays (19) character lcd (5) mono graphic lcd (5) color graphic lcd (2) led matrix displays (4) led 7 segment. Web ok, so in the attachments below you find the kicad sources of this breakout board, the schematics and below some pictures of it.

Thank You Very Much For This Article.


Web coming to the mpu6050, we have used a normal breakout board that provided eight pins. Most updated version available on my. Web coming to the mpu6050, we have used a normal breakout board that provided eight pins.

It Saved Me From Breaking My Head.


The above image shows the schematic representation of the. Web using arduino sensors system july 4, 2014, 11:33am #1 hello, did anyone successfully connect a pca9306 (breakout board sparkfun level translator breakout. Click here to purchase one from the adafruit shop.