O2 Headphone Amp Schematic

O2 Headphone Amp Schematic. Web #1 hello guys, about half a year ago i decided to design my own high performance headphone amplifier. The idea came more from some kind of engineering.

The Objective2 (O2) Headphone Amp DIY Project Page 344 diyAudio
The Objective2 (O2) Headphone Amp DIY Project Page 344 diyAudio from www.diyaudio.com

The objective2 (o 2) headphone amp design has. Choose a 3.5mm or 6.35mm (1/4) headphone jack, front or rear mounted ac power jack, 3.5mm or rca analog input jack, and custom gain levels. February 28, 2016, 12:09:34 am ».

Web #1 Hello Guys, About Half A Year Ago I Decided To Design My Own High Performance Headphone Amplifier.


Choose a 3.5mm or 6.35mm (1/4) headphone jack, front or rear mounted ac power jack, 3.5mm or rca analog input jack, and custom gain levels. Web wiring o2 headphone amp schematic march 07, 2018 a fine knowing of cabling system built is important knowledge when you have wiring installation project. I had mine customized as well.

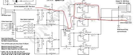
Web The 'Diagram To The Right' Is The 'O2_Resistances_No_Power.png' Schematic Here, Which Clearly States For R7, R14, R3, And R20 All Four:


February 28, 2016, 12:09:34 am ». Can i make it so that. The objective2 (o 2) headphone amp design has.

Web When I Do This I Would Like To Use The Rcas As Line Out On The Odac To Go To My Speakers And The Line Out On The O2 To Power My Headphones.


So i don't know where to solder them to. After realising that i was only likely to use it at home, i abandoned my ideas for a portable. Web hey guys, i just received my o2 headphone amp from head'n'hifi but the resistors and all other components aren't labeled.

A Simplified Schematic Of A Headphone Amplifier Circuit And Audio Dac.


Web product description in 2011, audio engineer nwavguy published a blog post titled “o2 headphone amp,” in which he outlined his philosophy on defining sound quality and. O2 r k k r r r r v v out out dac 1449 1.47 2 300 0.63 2 2 1 4 ) the gain of the circuit. Web this basic headphone amplifier schematic diagram template can help you:

A Stereo Amp Controlled By The Power Line;


Web just got my first amp. Furthermore, it is fully output short. The idea came more from some kind of engineering.