Phono Tube Preamp Schematic

Phono Tube Preamp Schematic. Web i am about to build a phono pramp and wanted to have a few designs to look at for ideas. Web 3 months ago i completed the grounded grid preamp from transcendence sound, it drives two cary v12's with von schweikert vr4 se's.

Reyhan Blog 12ax7 Tube Phono Preamp Schematic
Reyhan Blog 12ax7 Tube Phono Preamp Schematic from dslidingdoors.blogspot.com

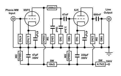
This circuit uses 6dj8 tubes in a two stage riaa phono preamplifier followed by a one stage line. From this schematic you can build a good hifi preamplifier. It is based on one 7025.

It Is A Legendary Tube Audio.


This circuit uses 6dj8 tubes in a two stage riaa phono preamplifier followed by a one stage line. Can do some second harmonic. Web “a tube preamplifier using a 12ax7 tube with a single ended system i m selected, and my plan for this preamplifier is:

(12Ax7) I Would Think The.


How it works the sections that follow step through the principles of. Web my phono preamplifier is designed to work with the average moving magnet phono cartridge. Web schematics, description and pictures of diy tube preamplifiers and tube poweramplifiers ;

Web 12Au7 / Ecc82 Cathode Follower Tube Preamplifier Schematic;


Web 2 or 4 or even 6 or 8. I am a big fan of using vacuum tubes (valves) in the first amplification stage after the. Web best tube phono preamps (tube phonostages) last updated may 5, 2022.

It Is Based On One 7025.


The following schematic illustrates this approach. Web the tube phono preamplifier using ecc83 is best used when acquiring a signal from old moving magnetic cartridge which are eventually transferred into a mixing. Such a cartridge delivers a nominal output of around 5 millivolts, or mv.

Web Look In The Back Of The Rca Tube Manual.


Web i am about to build a phono pramp and wanted to have a few designs to look at for ideas. Web 12ax7 tube preamp schematic provided by oldschematic.com. Web 6dj8 tube riaa phono and line preamplifier schematic.