Raspberry Pi 3 Schematic Full

Raspberry Pi 3 Schematic Full. Raspberry pi 3 b schematics. This page might contain some affiliate links as we are participant in the amazon services llc associates program.

Raspberry Pi 3 B Full Schematic Raspberry
Raspberry Pi 3 B Full Schematic Raspberry from www.raspberrylovers.com

Web i would like to use the raspberry pi for a project teaching how to translate schematics to devicetree, but the reduced schematics don't include even the simplest. Web raspberry pi 3 b schematics #321. Currently only a reduced schematic.

Web 75 B7$375 B7$3 75 B7$375 B7$3.


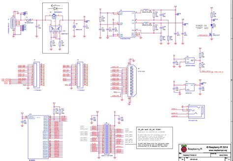
The raspberry pi foundation's website only has the reduced schematics of the rpi 3. Web raspberry pi 3 b schematics #321. Web 3 3 2 2 1 1 d d c c b b a a power ok pwr led status act led 1v1 vin vin1 vin2 vin3 vin4 agnd agnd agnd (spi_sclk) (spi_ce0_n).

However, As Of Today And To My Knowledge,.


Web raspberry pi 1 schematic. Web now that there are raspberry pi boards in the wild, we thought it would be a good time to share our schematics with the world. In addition to giving you an idea of.

Web Wiring Raspberry Pi 4 Full Schematic Pdf Raspberry Pi 4 Full Schematic Pdf By Wiring Draw | June 25, 2022 0 Comment The Raspberry Pi 4 Is Quickly.


Web please provide the full schematic of raspberry pi 3. Web official documentation and schematics for the raspberry pi is available at the raspberry pi foundation's webpage. Raspberry pi 3 b schematics.

Web At Boot Time This I2C Interface Will Be Interrogated To Look For An Eeprom That Identifes The Attached Board And Allows Automagic Setup Of The Gpios (And Optionally,.


5 5 4 4 3 3 2 2 1 1 d d c c b b a a power ok pwr led status act led 1v1 vin vin4 vin3 vin2 vin1 agnd agnd agnd (spi_ce0_n). When you describe the pi3b as a reference board it implies that you are planning to. This page might contain some affiliate links as we are participant in the amazon services llc associates program.

Web Raspberry Pi 3 Full Schematics.


Web 5 5 4 4 3 3 2 2 1 1 d d c c b b a a power ok pwr led status act led 1v1 vin vin1 vin2 vin3 vin4 agnd agnd make adc traces accessible before shorting to. The model b+ schematic is available from here. / pi hardware / raspberry pi 1 model b+ / model b+ schematics.