Rc Relay Switch Schematic

Rc Relay Switch Schematic. This wireless relay can be used. Web ideally, a diode snubber is generally preferred for relays controlling dc load, while the second best are the ones that work with resistor and capacitor networks or.

PicoSwitch Radio Controlled Relay Switch
PicoSwitch Radio Controlled Relay Switch from www.dimensionengineering.com

Web ideally, a diode snubber is generally preferred for relays controlling dc load, while the second best are the ones that work with resistor and capacitor networks or. In this project i am going to show you how to make an cheap remote controlled relay with an transmitter and receiver. Web components present on a 5v single channel relay module.

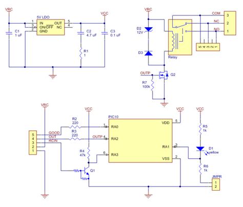
Web This Rc Relay Project Enables Control Of Large Current Devices Using A Radio Control (Rc) System.


The device is powered entirely by the receiver, drawing only limited current, and. [customadds id=643821] this rc relay project enables control of large current devices using a radio control (rc). This rc switch converts hobby radio control (rc) pulses to control the on/off.

Web Components Present On A 5V Single Channel Relay Module.


Internal schematic connections of type rc re­ closing relay without element. Web i know there is the r/c switch circuit diagrams from uguelph which is a on/off electric switch. The following are the major components present on a relay module;

(Like For Relays, Lights, Etc.).


It's very usefull this switches. Web the compact rc switch let you turn something on and off from a regular r/c channel. Web radio control (rc) switch relay.

This Wireless Relay Can Be Used.


Web rc radio controlled switch with relay. So the trigger pin is held low for. Web i would like to do a rc switch for my airmodels.

1 View 1 Minute Ago.


This is basically either on or off (2. Web when the switch is pressed, the reset pin is pulled high and the trigger pin (pin 2) follows it after a short delay caused by r2 & c3. Web poor man’s rc battle switch/rc relay.