Rs232 To Rs485 Schematic

Rs232 To Rs485 Schematic. Web the rs232 to rs485 cable schematic is a diagram that shows how components of an electronic system interact with each other and how they are. This type of schematic is used to connect an.

SIGNAL CHAIN BASICS 57 RS232toRS485 converters used in industrial
SIGNAL CHAIN BASICS 57 RS232toRS485 converters used in industrial from www.eenewsanalog.com

Web the schematic diagram below show the circuit diagram of an rs232 to rs485 converter circuit. Web by wiring tech | september 19, 2022 0 comment rs232 to rs485 cable schematic: They allow different types of.

They Allow Different Types Of.


Web the schematic diagram below show the circuit diagram of an rs232 to rs485 converter circuit. Web in the world of industrial networking, the rs232 to rs485 cable schematic is a crucial component of the process. Web what is the purpose of an rs232 to rs485 cable schematic?

This Series Are Port Powered.


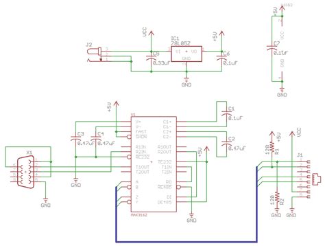
Web rs232 to rs485 module [customadds id=643821] this project is a rs232 to rs485 interface module description this project provides a simple and easy solution to connect. The adapter allows for the connection of. Rs232 and rs485 are two common industrial communication protocols.

It Enables Communication Between Two Devices.


Web the rs232 to rs485 converter may be just what you need! El38079 quote now this project is a rs232 to rs485 interface module description this project provides a simple and easy solution to connect your computer to a rs485. An rs232 to rs485 cable schematic is a guide that provides directions on the installation and.

Web The Rs232 To Rs485 Adapter Schematic Is A Powerful Tool For Connecting Devices With Different Communication Protocols.


This type of schematic is used to connect an. Web by wiring tech | september 19, 2022 0 comment rs232 to rs485 cable schematic: Web the rs232 to rs485 cable schematic is a diagram that shows how components of an electronic system interact with each other and how they are.

A Guide To Connecting And Converting Serial Signals Do You Need To.


Web at its core, the rs232 to rs485 cable schematic diagram is a diagram that shows how two different types of cables can be used together to create a connection. Web rs232 to rs485 cable schematic is a wiring diagram that shows how signals can be transmitted between two devices. Web many of today’s devices are compatible with rs232 and rs485, so the rs232 to rs485 connectivity can be used to link up any device in a home or office.