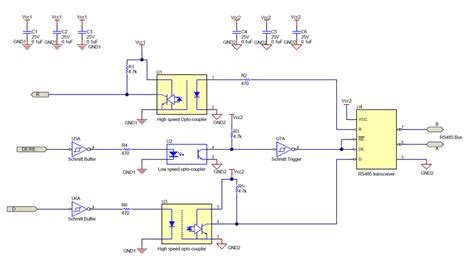
Rs485 Opto Isolator Schematic

Rs485 Opto Isolator Schematic. There are two input ports which can be jumper selected; The module is ideal for long.

The hidden cost of optocouplers for isolated RS485 and CAN designs
The hidden cost of optocouplers for isolated RS485 and CAN designs from e2e.ti.com

There are two input ports which can be jumper selected; Web verified designs offer theory, component selection, simulation, complete pcb schematic and layout, bill of materials and measured performance of useful circuits. Web as shown in figure 1, isolation at the system level offers all port isolation which includes:

Web A Quick Schematic Guide On How To Wire Rs485 Devices Some Rs485 Devices Come With Optical Isolators Installed (Also Called Galvanic Isolation) On The Rs485 Port, And Some.


There are two input ports which can be jumper selected; The module is ideal for long. Web ♦ devicenet, can, rs485 • microprocessor system interface ♦ spi, i2c • programmable logic control • isolated data acquisition system • voltage level translator related.

Web Verified Designs Offer Theory, Component Selection, Simulation, Complete Pcb Schematic And Layout, Bill Of Materials And Measured Performance Of Useful Circuits.


Web as shown in figure 1, isolation at the system level offers all port isolation which includes: