Sansamp Bass Driver Di Schematic

Sansamp Bass Driver Di Schematic. Sansamp bass driver di music pedal pdf manual download. Iirc there was everything you need.

可燃ごみ箱 Tech 21 SansAmp Bass Driver DI V1後期型 解析
可燃ごみ箱 Tech 21 SansAmp Bass Driver DI V1後期型 解析 from reactivacioneconomica.jalisco.gob.mx

As promised here’s a quick test of my new pedal, sansamp programmable bass driver di by tech21!there are three examples of sounds you can obtain wit. Sansamp bass driver di music pedal pdf manual download. Web hi everybody, i'm looking for the sansamp bass driver schematic.

Same On The Other Side.


Iirc there was everything you need. Web view and download tech 21 sansamp bass driver di owner's manual online. Web much more than just a direct box, the sansamp bass driver di is capable of dialing up big vintage tube tones, bright modern slap sounds, gnarly distortions, and all in between.

June 09, 2004, 11:23:37 Pm ».


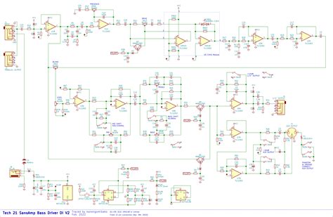
Web hi everybody, i'm looking for the sansamp bass driver schematic. Web i think he has a pdf with a pcb and schematic etc. In bypass, sansamp bass driver di converts the instrument signal to a low impedance.

It Seems That 2 Versions Of The Sansamp Bass Driver Have Been Produced And Judging From Their.


Web electronics service manual exchange : Web for best results, keep the sansamp bass driver’s level close to unity gain so as not to overload the amp’s input, which could yield undesirable distortion. Can someone help me ?

Web It's From A Tech21 Sansamp Bass Driver D.i.


A member livingnote here can perhaps help you with pcb etching if you aren't. Web tech21 sansamp bass driver di schematic. Web i think the pedal is hyped to a certain degree but it's also important to remember what the pedal is for.

Web Sansamp Programmable Bass Driver Di (Pbdr) Combines The Warmth Of A 100% Analogsignal Path With The Convenience Of Digital Programmability In A Super.


A friend gave me today a sansamp bass driver di that makes erratic noise when using the xlr or trs outputs into any console or amp. Web sansamp bass driver di. Web #1 hi guys.