Esp32 Dev Kit C Schematic

Esp32 Dev Kit C Schematic. This chip provides four megabytes of flash memory that we can use to. Title size document number rev date:

Conflicting Schematics for custom ESP32 devkitC r/esp32
Conflicting Schematics for custom ESP32 devkitC r/esp32 from www.reddit.com

Web c c b b a a: Title size document number rev date: This chip provides four megabytes of flash memory that we can use to.

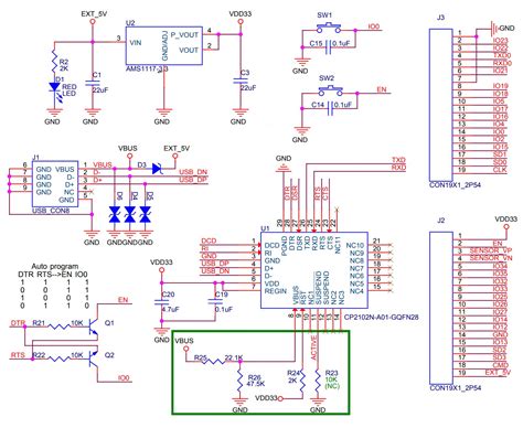
Most Of The I/O Pins Are Broken Out To The Pin Headers On Both Sides For Easy.


5 5 4 4 3 3 2 2 1 1 d d c c b b a a: Web c c b b a a: Web c c b b a a system block:

Web C C B B A A System Block:


Web my dev kit contains the esp32 wroom32 module, which, in turn, contains the esp32 d0wdq6 chip. Web c e 4 r gnd/adj 1 '34 2 n 3 '34 4. Web esp32 dev board pinout, specifications, datasheet and schematic.

5 5 4 4 3 3.


Most of the i/o pins are broken out to the pin headers on both. This board has a rich peripheral set. Development board that is part of the esp32 series.

Web C E 5 R Gnd/Adj 1 '35 2 N 3 '35 4.


Title size document number rev date: Title size document number rev date: This chip provides four megabytes of flash memory that we can use to.

Title Size Document Number Rev Date: