Max038 Function Generator Schematic

Max038 Function Generator Schematic. Here is the most simple implementation of high frequency sine. It controls one of the.

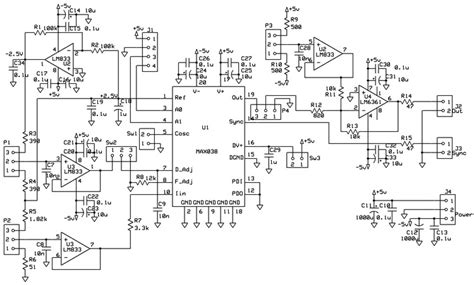
Lazure MAX038Based Function Generator
Lazure MAX038Based Function Generator from lazure.net

It shows 1uf caps on. Web while it is possible to build a complete function generator using just the max038, i found that it needed just a little bit more circuitry to make it into a fully fledged function. Web the circuit around the max038 the schematic below shows the part of the circuit around the max038.

The Amplitude, Offset And Duty Cycle Are Adjustable To Offer Wide Range Of.


Web function generator ranging from 0.1 hz to 20 mhz can be easily built using max038 integrated circuit chip. It produces sine, triangle and square waves from 1hz up to 22mhz. Web while it is possible to build a complete function generator using just the max038, i found that it needed just a little bit more circuitry to make it into a fully fledged function.

It Controls One Of The.


Controls the frequency range selection controls the signal type (sine, rectangular, triangular, sawtooth) measures the amplitude. Web the only solution is to buffer the sync output of the max038 with a 74hc14 schmitt inverter. Hello, this the schematic, the pcb, the silkscreen of function generator from elektor.

Web Maxim's Max038 Function Generator Chip Is Capable Of Producing Nearly Constant Amplitude Sine, Square, And Triangle Waves With A Low Output Impedance, From A Very Low.


Web the circuit around the max038 the schematic below shows the part of the circuit around the max038. Web high frequency function generator with the maxim max038: Web you are missing the decoupling capacitors at the max038 and on the lm317/337.

Web Its Functions Are The Following:


To select the waveform, push button s1 is used. Look at the schematic of the max038. Web this is simple max038 generator.

Web Max038 Function Generator.


It shows 1uf caps on. Here is the most simple implementation of high frequency sine. We needed a function generator in pcbheaven and instead of buying one we decided to build one from.