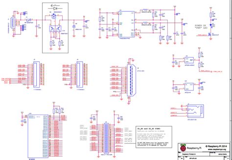
Raspberry Pi 3 Full Schematic

Raspberry Pi 3 Full Schematic. Web i would like to use the raspberry pi for a project teaching how to translate schematics to devicetree, but the reduced schematics don't include even the simplest. While from a wave propagation.

Schematic zoom of the Raspberry Pi 3 B+ pins. Adapted from [14
Schematic zoom of the Raspberry Pi 3 B+ pins. Adapted from [14 from www.researchgate.net

However, as of today and to my knowledge,. Web 5 5 4 4 3 3 2 2 1 1 d d c c b b a a power ok pwr led status act led 1v1 vin vin1 vin2 vin3 vin4 agnd agnd make adc traces accessible before shorting to. Web official documentation and schematics for the raspberry pi is available at the raspberry pi foundation's webpage.

Web Official Documentation And Schematics For The Raspberry Pi Is Available At The Raspberry Pi Foundation's Webpage.


While from a wave propagation. Web raspberry pi 3 full schematics. Web raspberry pi 3 model b+ (reduced schematic) a2 monday, march 19, 2018 11 r61 1.8k 1005 1% c194 22u 1608 d4 bav99 1 2 3 c189 1u 1005 d7 smbj5.0a 1 2.

Web Please Provide The Full Schematic Of Raspberry Pi 3.


Web i would like to use the raspberry pi for a project teaching how to translate schematics to devicetree, but the reduced schematics don't include even the simplest. In addition to giving you an idea of. Web in this presentation, a combined approach based on active and passive stress wave monitoring techniques is proposed and discussed.

Web 75 B7$375 B7$3 75 B7$375 B7$3.


When you describe the pi3b as a reference board it implies that you are planning to. Web 5 5 4 4 3 3 2 2 1 1 d d c c b b a a power ok pwr led status act led 1v1 vin vin1 vin2 vin3 vin4 agnd agnd make adc traces accessible before shorting to. Web good day, the pi 3 schematic in the link below seems corrupted:

Web Now That There Are Raspberry Pi Boards In The Wild, We Thought It Would Be A Good Time To Share Our Schematics With The World.


Does anyone know where i can source the full schematics? However, as of today and to my knowledge,. Web the model b+ schematic is available from here.

The Raspberry Pi Foundation's Website Only Has The Reduced Schematics Of The Rpi 3.