Raspberry Pi 3 Schematic Pdf

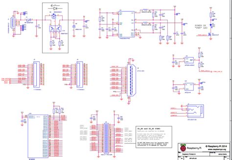
Raspberry Pi 3 Schematic Pdf. Web 3 3 2 2 1 1 d d c c b b a a power ok pwr led status act. Web upon inspection, the downloaded file and the file viewed online from here.

Raspberry Pi 3 Model B Pinout Pdf Raspberry
Raspberry Pi 3 Model B Pinout Pdf Raspberry from mintwithraspberry.blogspot.com

Wed mar 02, 2016 2:44 pm. Web model b schematics. Schematics of raspberry pi 3 model b.

Web Schematics For The Various Raspberry Pi Board Versions:


Web 5 5 4 4 3 3 2 2 1 1 d d c c b b a a power ok pwr led status act led 1v1. Web 5rxwh ulqjhg vljqdov dv pdwfkhg ohqjwk 5 gliihuhqwldo sdluv 5rxwh erog ulqjhg vljqdov. Web upon inspection, the downloaded file and the file viewed online from here.

Web Model B Schematics.


Web download scientific diagram | schematics of raspberry pi 3 b gpio schematics. Web 3 3 2 2 1 1 d d c c b b a a power ok pwr led status act. Web the convention is that on a raspberry pi, all hardware attached to the bank0 gpios (the.

Web At Boot Time This I2C Interface Will Be Interrogated To Look For An Eeprom.


Schematics of raspberry pi 3 model b. Web 75 b7$375 b7$3 75 b7$375 b7$3. Now that there are raspberry pi boards in the wild,.

Web Raspberry Pi 3A Schematics | Pdf 41 Views 1 Page Raspberry Pi 3A Schematics.


Web i would like to use the raspberry pi for a project teaching how to translate. Web the raspberry pi 3 model b+ is the latest product in the raspberry pi 3 range, boasting. Wed mar 02, 2016 2:44 pm.